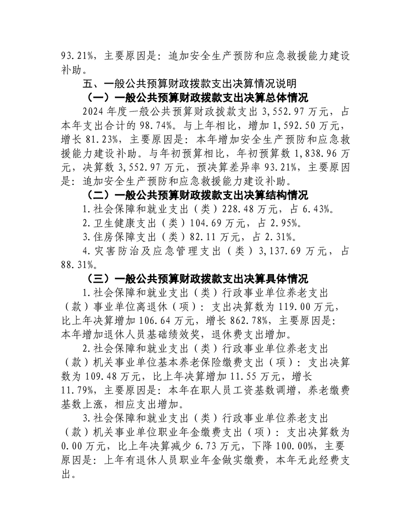
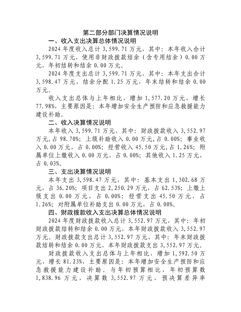
新疆维吾尔自治区应急管理厅
政府信息公开
政府信息公开指南
政府信息公开制度
政府信息公开目录
法定主动内容公开
政府信息公开年报
依申请公开
2024年度新疆维吾尔自治区矿山应急救援总队决算公开
发布时间:2025-08-28 浏览次数:
【字体:
大
中
小
】
分享到:
附件下载:
6新疆维吾尔自治区矿山应急救援总队.zip
法定主动内容公开
map