新疆维吾尔自治区教育厅
政府信息公开
政府信息公开指南
依申请公开
政府信息公开制度
政策文件
国务院
教育部
自治区
教育厅
+
规范性文件
政策解读
法定主动公开内容
机构信息
行政权力
财务信息
人事信息
发展规划
教育综合管理
+
阳光招生
公示公告
建议提案
教育督导
基础教育
职业与成人教育
高等教育
教师工作
体育卫生与艺术教育
学校安全生产
其他
监督举报
政府信息公开年报
政府网站工作年报
索引号:010183592/2022-00031
有效性:有效
发文机关:自治区教育厅
发文字号:新教规〔2022〕5号
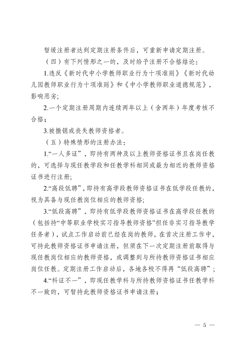
标题:关于印发《新疆维吾尔自治区中小学教师资格定期注册改革试点工作实施方案》的通知
成文日期:
2022-04-19
发布日期:
2022-04-29
浏览次数:
次
相关稿件:
< img src="//www.ebonypicts.com/jyt/phpstat/count/10000001/10000001.php" alt="PHPStat Analytics"/>
按回车键在新窗口打开无障碍说明页面,按Ctrl+~键打开导盲模式。
适老版
重置
声音
语速
阅读方式
配色
放大
缩小
大鼠标
光标
显示屏
帮助
固定
快捷通道
读屏专用
退出
导航区
(
0
)
ALT+1
视窗区
(
0
)
ALT+2
交互区
(
0
)
ALT+3
服务区
(
0
)
ALT+4
列表区
(
0
)
ALT+5
正文区
(
0
)
ALT+6
语音
帮助
显示屏
老人服务
退出
请按F11切换全屏模式
提示:该链接属站外链接,将无法使用辅助浏览工具!
是否继续访问?
请注意,该操作链接到其他网站
该网站无法启动无障碍工具条!
当前访问页面超出辅助工具操作范围
无障碍辅助工具无法正常工作!
政府文件
下载视频
map